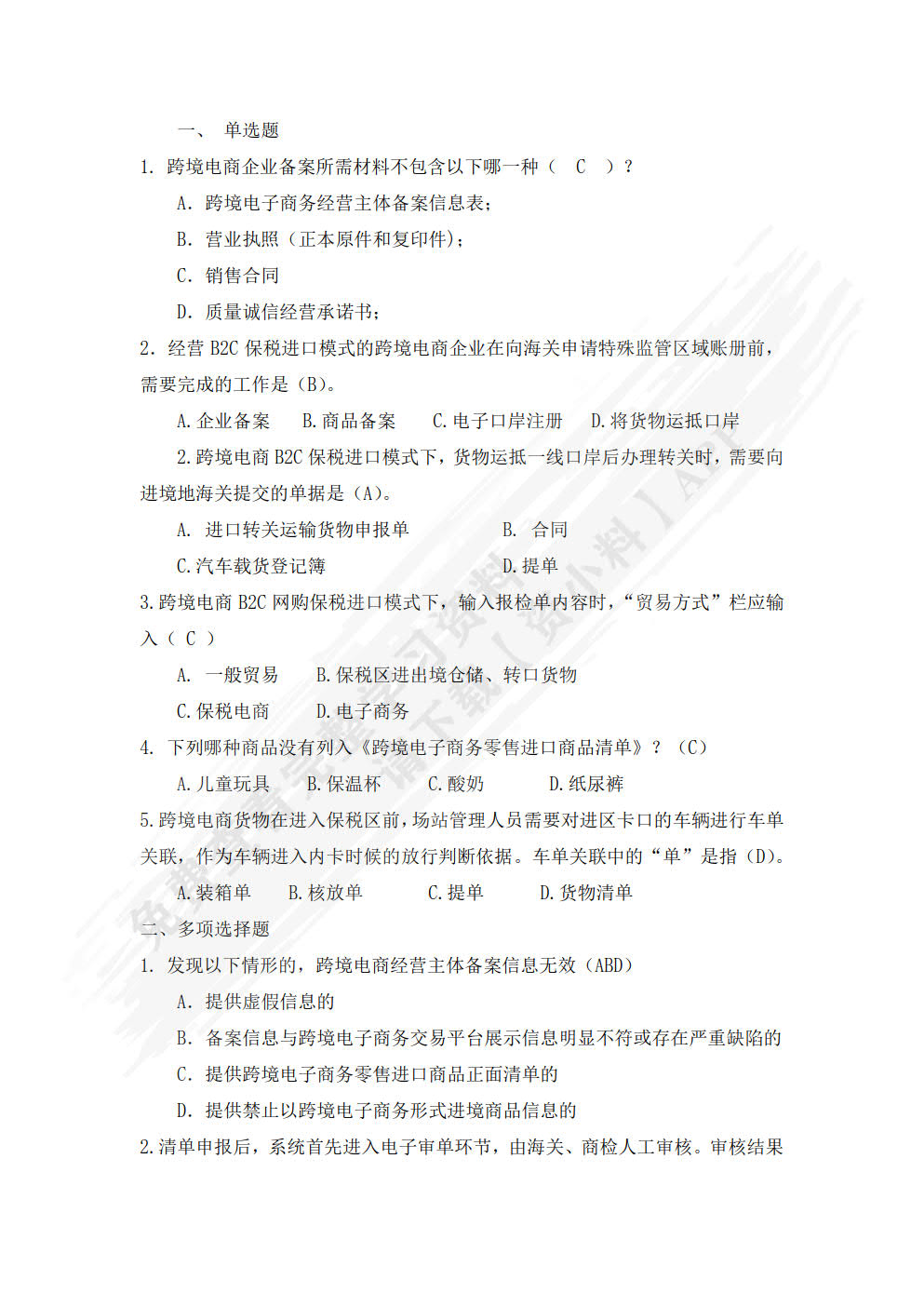
跨境电子商务进出口实务纪淑军, 赵明, 主编课后习题答案解析

2026年01月12日 11:37
235浏览
跨境电子商务进出口实务
跨境电子商务进出口实务
主 编: 纪淑军, 赵明, 主编
ISBN: 9787040547719
出版社: 高等教育出版社
上传者:  - 梦旅鹿人
大家好,我是一个对跨境电子商务领域充满好奇的大学生。最近在读一本很实用的教材《跨境电子商务进出口实务》,它详细介绍了跨境贸易的整个流程,从市场研究、运营管理、到结算和物流配送等方面。这本书的内容结构清晰,案例丰富,对于理解复杂的国际贸易规则非常有帮助。为了更好地掌握这些知识,我需要找到一些有效的学习资料和方法
谁能分享一些关于《跨境电子商务进出口实务》的学习笔记或者解读视频呢?我很希望能通过不同的视角和材料来拓宽我的学习途径。另外,如果能有些实践案例分析就更好了,我希望能从实际操作的角度去理解书中的理论知识
同时,我非常愿意听取大家的学习经验。无论是整理电子笔记、制作思维导图还是组织学习小组讨论,只要是能提高学习效果的方法我都愿意尝试。如果有人愿意一起讨论或提供帮助,我会非常感激!
详情资料
跨境电子商务进出口实务
跨境电子商务进出口实务
跨境电子商务进出口实务
跨境电子商务进出口实务
跨境电子商务进出口实务
跨境电子商务进出口实务
为了给您更好的查看体验,请下载资小料APP免费查看余下资料
更新于 2026年01月12日 11:37
本书资料由用户 - 梦旅鹿人上传,如有侵权请联系平台客服删除。