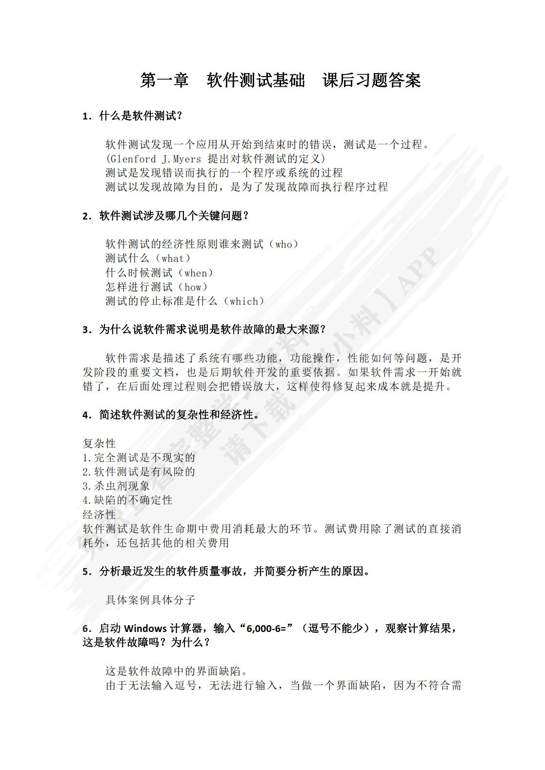
软件质量保证与测试(双色、微课)吴谭 赖益强 孟少康课后习题答案解析

2025年10月24日 10:46
2,220浏览
软件质量保证与测试(双色、微课)
软件质量保证与测试(双色、微课)
主 编: 吴谭 赖益强 孟少康
ISBN: 9787512447790
出版社: 北京航空航天大学出版社
上传者: -太阳-
最近我在研读《软件质量保证与测试(双色、微课)》,这是一本针对软件工程专业大学生编写的教材。书中不仅系统地介绍了软件质量保证和测试的基础理论,还提供了非常细致的测试方法和流程。对我来说,这本书简直是学习软件测试的宝典
为了更有效地学习,我使用了资小料app获取了大量相关学习资料,它们分类清晰,方便我按需查找。我还加入了学习小组,和同学们讨论难点问题,共同完成了一些复杂的编程作业。通过这些学习方法,我对软件测试的各个方面有了更加深入的了解
它包含了一些非常实用的测试用例设计方法,比如边界值分析、决策表测试等,帮助我理解不同测试类型的具体应用。每个章节后都有配套习题,让我能够立即检验自己的掌握情况。最重要的是,附带的软件测试案例与分析,让我能从中学习到软件测试在现实中的应用。
详情资料
软件质量保证与测试(双色、微课)
软件质量保证与测试(双色、微课)
软件质量保证与测试(双色、微课)
软件质量保证与测试(双色、微课)
软件质量保证与测试(双色、微课)
软件质量保证与测试(双色、微课)
为了给您更好的查看体验,请下载资小料APP免费查看余下资料
更新于 2026年04月03日 08:22
本书资料由用户-太阳-上传,如有侵权请联系平台客服删除。