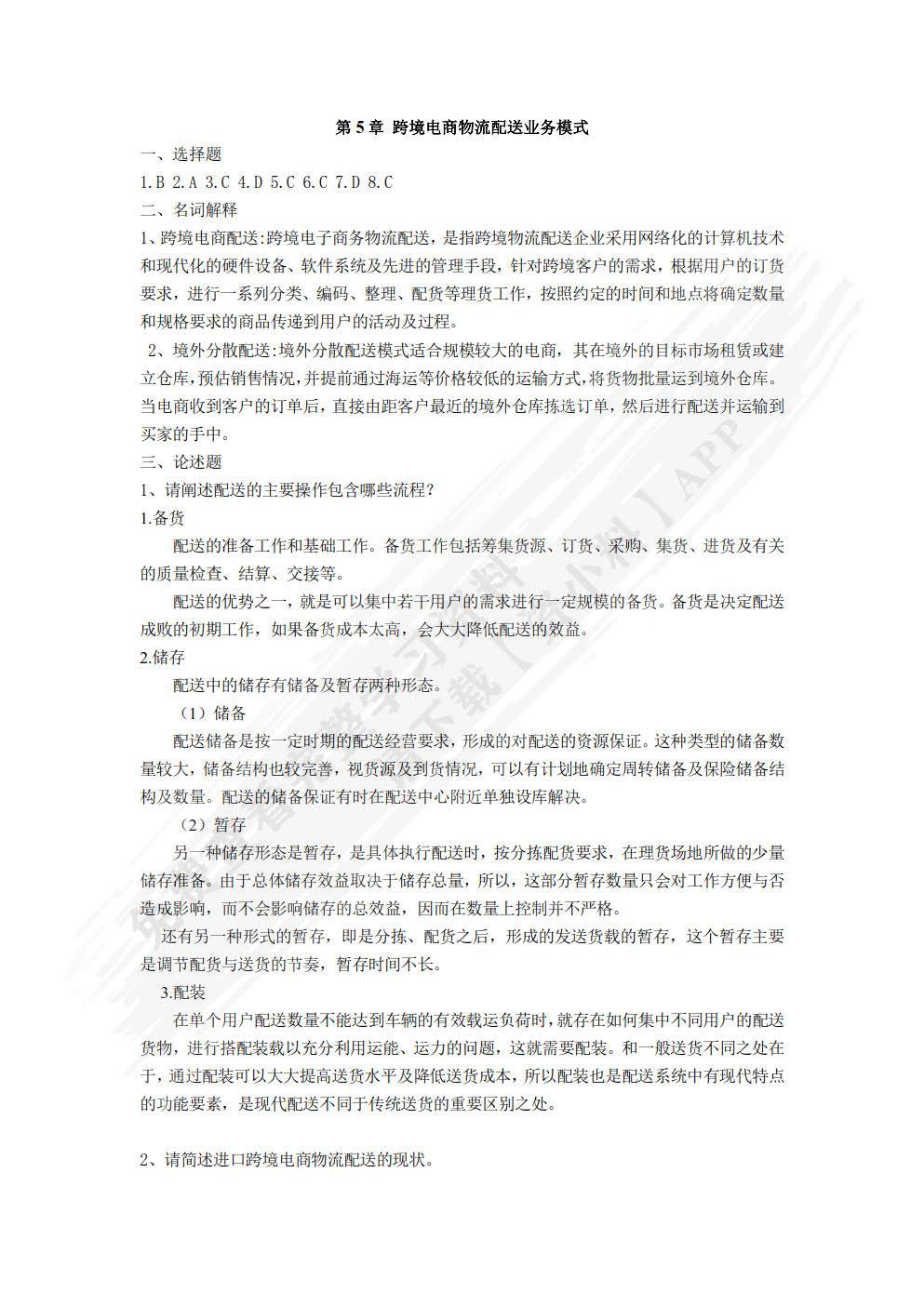
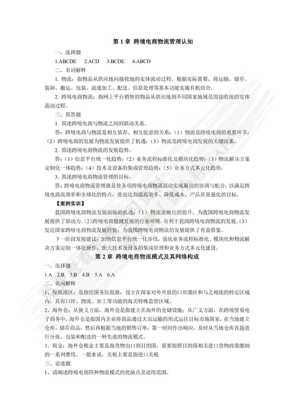
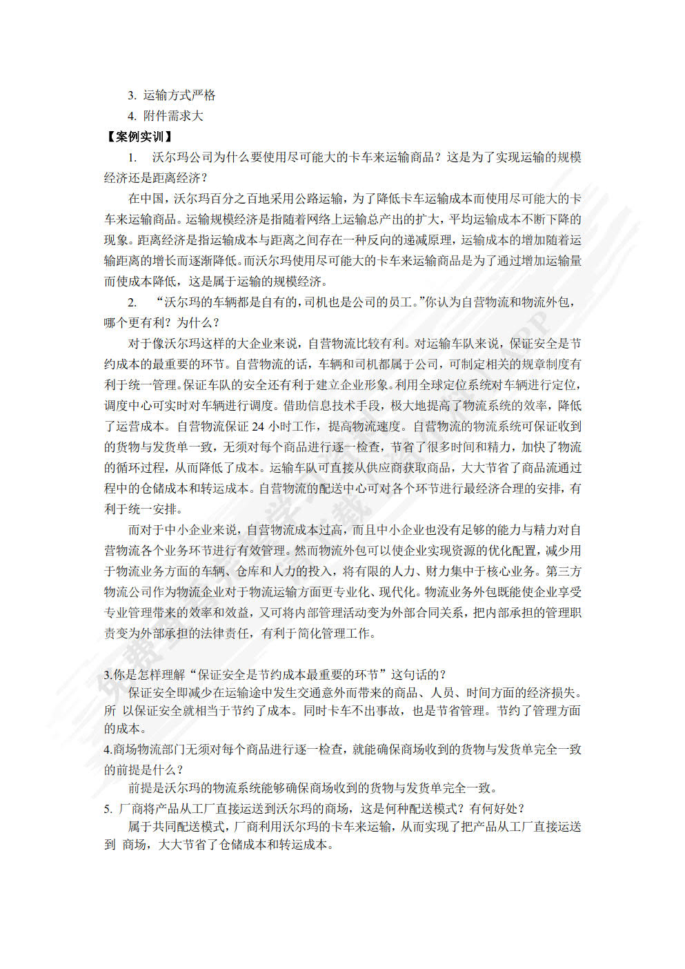
跨境电商物流与供应链管理孙华林课后习题答案解析

2025年10月15日 11:38
557浏览
跨境电商物流与供应链管理
跨境电商物流与供应链管理
主 编: 孙华林
ISBN: 9787121450730
出版社: 电子工业出版社
上传者: _三金xx_
嗨!我是一名大学生,目前我正在学习一本叫做《跨境电商物流与供应链管理》的教材。这本教材深入探讨了跨境电商物流与供应链的运作模式和管理策略,对理解这个全球化时代下商品流动的新趋势非常重要。但是内容广泛,涉及物流、信息技术、国际贸易等多个方面,我感到有些挑战
为了更好地掌握《跨境电商物流与供应链管理》的知识点,我希望获得一些有效的学习资料和方法。我希望能有一份详尽的笔记和课件,这将帮助我更好地理解教材内容,并能够重点突出。除此之外,如果能有实践案例分析,例如成功或者失败的跨境电商物流案例,将能够帮助我加深理解,并与理论知识相结合。
真心希望能得到学长学姐们的帮助,你们手头如果有适合我的学习资料,或者是你们之前学这门课时积累的心得和经验,能否分享给我?另外,如果你们了解有什么学习小组或者在线讨论平台,也请告诉我一声,我会感激不尽。这是一个非常前沿且具有实际应用价值的领域,我期待与各位同行一起探讨交流,共同进步。
详情资料
跨境电商物流与供应链管理
跨境电商物流与供应链管理
跨境电商物流与供应链管理
跨境电商物流与供应链管理
跨境电商物流与供应链管理
跨境电商物流与供应链管理
为了给您更好的查看体验,请下载资小料APP免费查看余下资料
更新于 2026年04月09日 16:38
本书资料由用户_三金xx_上传,如有侵权请联系平台客服删除。